Impôts & revenus
Comment déclarer ses revenus Twitch aux impôts ?
Ayant eu beaucoup de mal à trouver des informations ou un article correct sur internet, j’ai décidé d’expliquer ma démarche ici. J’espère qu’elle pourra vous apporter de l’aide dans votre déclaration et que cela permettra d’y voir plus clair.
Cette démarche est valable (et obligatoire) pour Twitch, à partir du moment où vous percevez votre premier gain (dons, revenus pour les subs etc). Elle concerne les personnes qui ont un revenu fixe, avec Twitch en supplément, c’est ce qu’on appelle le régime BNC (bénéfices non commerciaux).
MAJ Avril 2022
Déclarer ses revenus Twitch n’a pas été aussi facile que je le pensais. Après plusieurs appels aux impôts, CCI, comptables … Personne ne savait me donner une réponse précise. Certains parlaient d’avoir un statut d’entrepreneur (avec tout ce que ça comprenait, adresse non cachée, factures à fournir, documents exonérés de TVA, déclaration Urssaf …), et d’autres de déclarer simplement dans “autres revenus”. Cela dit, la création d’un statut peut parfois être plus avantageuse ; c’est du cas par cas, pour moi ça ne l’est pas, cela varie en fonction des revenus salariaux fixes.
Déterminer sa situation selon les gains : classique ou entreprise ?
Didier Okpo [avocat au Barreau de Paris, diplômé d’un Master II en Finances Publiques et Fiscalité] m’a beaucoup aidé pour compléter mon article. Il a notamment une chaine Youtube sur laquelle il détaille plusieurs sujets de fiscalité.
Il a rédigé un document sur lequel vous pouvez facilement vous identifier à un statut et qui est très bien expliqué.
Régime BNC : Savoir se situer

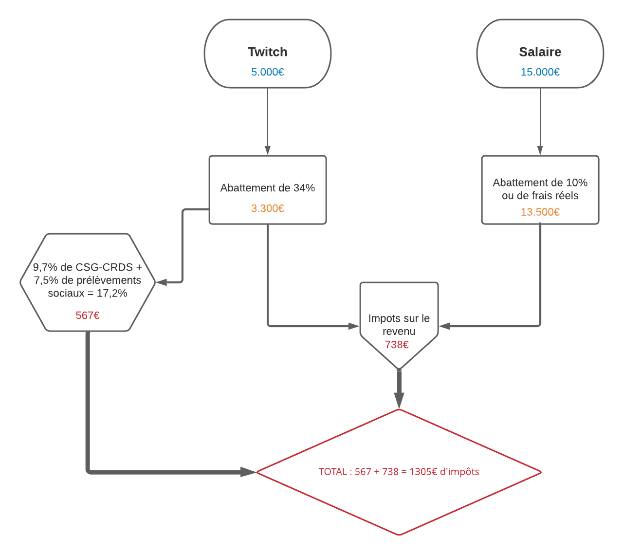
Sur une base de 15.000€ de salaire + 5.000€ de Twitch dans l’année, soit 20.000€, voici les calculs :
| ↠ PARTIE 1 : TWITCH (BNC : bénéfices non commerciaux et non professionnels) | ↠ PARTIE 2 : SALAIRE (IR : impôt sur le revenu) |
| Comme expliqué plus bas dans la démarche de déclaration, la somme totale de Twitch sera déduite de 34%. Sur ce reste de 3.300€, il y a deux prélèvements : – celui de la CSG-CRDS (contribution sociale généralisée & contribution au remboursement de la dette sociale) qui sera de 9,2% + 0,5% – et celui du prélèvement de solidarité à 7,5 %. Cela fera donc 17,2% au total. Abattement : 5.000 – 34% ≈ 3.300€ Prélèvements : 3.300 x 17,2% ≈ 567€ qui viendront s’ajouter au total. | Les revenus Twitch seront cumulés avec les revenus salariaux. – Un abattement de 10% se fera sur le salaire si vous n’avez pas de frais réels. – Sur la somme totale soit 16.800€, la première part de 10 084€ a un taux de 0% (cf barème), et le restant soit 6.716€, a un taux de 11%. Vous payerez donc environ 738€ à titre d’impôts sur le revenu. Abattement : 15.000 – 10% = 13.500€ Somme imposable : 13.500 + 3.300 ≈ 16.800€ Barème : 6.716 x 11% ≈ 738 € d’impôts |
| TOTAL (Partie 1 + 2) Salaire + Twitch : 13.500 + 3.300 ≈ 16.800€ Total impôts (BNC + IR) : 567 + 738 ≈ 1305€ [Coût Twitch : 3300 x 11% ≈ 363€, 363 + 567 ≈ 930€] |
On peut donc voir qu’avec ce tableau, dépasser le seuil des 11% n’est pas avantageux ; il faudra donc se renseigner pour un autre statut type micro/auto-entrepreneur. Attention il peut aussi y avoir des sommes s’ajoutant à cela (patrimoine, autres gains etc.).
Démarche de déclaration détaillée
1. Comptabiliser toutes les sommes des dons (déduites de commissions) : Paypal, Streamlabs etc. Tout re-noter dans un tableau, avec détail (date, nature, somme) & screens au cas où une preuve vous serait demandée.
| Relevé Paypal | Relevé Streamlabs | Relevé Twitch (optionnel) |
| Demander sur votre compte un relevé format PDF avec les transactions terminées et faire le tri avec ce qui correspond aux dons reçus et versements Twitch | Historique de donations, remonter à l’année -1, ce sont les débits (= ce que vous avez transféré sur votre compte bancaire) | Sommes égales au relevé Paypal |
2. Vérifier que les sommes totales des dons sont quasi identiques (les commissions seront la différence) :
– Streamlabs : Analyses -> Stats avancées -> sélectionner année -1 et année 0 -> vous aurez la somme totale de N-1 (paypal + streamlabs et avec commissions)
– Ajouter les sommes de revenus Twitch (somme = subs + bits + pubs etc) converties en € (via Paypal, la conversion est déjà faite).
3. Dans votre déclaration, cocher la case « Revenus non commerciaux et non professionnels ». Plus loin, dans la case 5XR, noter le nombre de mois exercés (12 par exemple) et dans 5KU, noter le chiffre total (déduit des commissions). Ensuite, on vous demande vos informations avec un éventuel numéro de SIRET ; il n’est pas obligatoire, donc pas besoin de remplir la case.
4. Il y a ensuite une partie « Vos revenus » « non commerciaux et non professionnels ». En 5HY, mettre la somme totale moins 34% (pour les prestations de services = Twitch, comme précisé en dessous de la case). C’est cette somme là qui sera imposable. La somme avec des prélèvements (17,2%) sera calculée automatiquement par les impôts et apparaitra sur votre déclaration PDF.
5. Votre déclaration est finie, vous pouvez maintenant voir combien cela vous « coûte » en terme d’imposition ; dans mon cas je suis proche des 11% de ma somme totale Twitch.
6. Vous pouvez si vous le souhaitez, ajouter un texte pour expliquer la situation à la fin de la déclaration au cas où (on est jamais trop prudent) :
— En supplément de mon activité salariée j’ai une chaîne Twitch (semblable à Youtube, mais pour le jeu vidéo). Sur cette chaîne, les personnes qui regardent les vidéos ont la possibilité de faire des dons sans aucune contrepartie (via Paypal ou un autre site qui transfère sur le compte bancaire). Ils ont également la possibilité de s’abonner à la chaîne, somme dont je touche la moitié, et l’autre reversée au site Twitch.
Cette somme s’élève à X€ pour l’année 2023. Je ne souhaite pas m’inscrire en tant qu’auto entrepreneur, car je considère cette activité comme du loisir et je ne compte pas en faire mon activité principale. J’ai donc déclaré ces revenus en revenus non commerciaux et non professionnels, dans la case 5KU, avec ensuite un abattement de 34% car cela s’apparente plus à de la prestation de service. —
Astuces & choses à savoir
- Le n° TIN :
Lors de votre déclaration avec Twitch (contrat de partenariat ou d’affiliation), il vous ai demandé en option un n° TIN (Tax Identification Number) ; c’est tout simplement votre numéro fiscal. Si vous ne le mettez pas, Twitch mettra par défaut que vous résidez aux USA, et votre somme de revenus Twitch (sub/cheer/pub etc) sera prélevée de 30% avant d’arriver sur votre compte [FAQ Twitch]. Somme sur laquelle, vous serez de nouveau taxé avec les impôts. Il est donc important de renseigner ce n° TIN (si vous ne l’avez pas fait, vous pouvez toujours recommencer votre déclaration sur Twitch, ca ne prend que quelques minutes, mais ce n’est pas rétroactif). - La wishlist :
Si vous décidez d’instaurer un système de wishlist sur votre stream, préférez la wishlist « directe » si possible (Amazon, Steam, Instant Gaming, etc…). C’est à dire que le viewer achète directement l’item, l’argent ne transite pas par vous, cela permet donc d’éviter à payer plus d’impôts.
A noter que sur Amazon, votre nom peut être personnalisable, mais qu’en revanche le nom de votre ville de livraison sera affiché, et si vous habitez dans une petite ville cela peut être problématique pour des soucis de confidentialité. - Pour d’autres infos utiles sur le stream, tout est dans cet article (ou presque).
J’espère que cela aura pu vous aider dans votre démarche pour déclarer vos revenus Twitch. Je mettrais à jour l’article au besoin. N’oubliez pas que cela reste du cas par cas. Je ne saurais vous aider dans la démarche pour la création d’un statut. Prenez y vous en avance, la démarche peut être longue 😉
Bonne chance pour votre déclaration ! ❤